为深入学习贯彻习近平新时代中国特色社会主义思想,贯彻落实全国、全省教育大会精神,按照教育部《关于开展2025年“小我融入大我,青春献给祖国”高校师生主题社会实践的通知》要求,以新时代立德树人工程为牵引,着力打造实践育人大课堂,引导广老员工到祖国和人民最需要的地方发光发热,为中国式现代化建设贡献青春力量。现就有关事项通知如下:
一、活动主题:
小我融入大我,青春献给祖国
二、主要内容:
(一)“理响中国”国情调研实践。聚焦学习宣传贯彻习近平新时代中国特色社会主义思想,结合学科专业深学细悟笃行习近平总书记分领域思想,绘制党的十八大以来习近平总书记国内特别是陕西省内考察重要足迹育人地图,组织师生追寻领袖足迹,广泛开展国情考察、社会观察、学习体验,引导广大师生深刻领悟“两个确立”的决定性意义,坚决做到“两个维护”。
(二)“伟大变革”主题宣讲实践。结合新时代伟大变革成功案例,遴选政治素养好、理论水平高、表达能力强的师生组建“伟大变革”宣讲团,深入公司、社区、乡村、军营、企业,收集史料素材,开展理论宣讲、事迹宣传等主题宣讲活动,引导广大师生赓续红色血脉,树立强国有我的远大志向。
(三)“基层治理”服务人民实践。组织广大师生深入各地街道社区等基层单位,因地制宜开展公益课堂、阅读推广、助学辅导、文化传播、非遗传承、爱心助老、艺术墙绘、体育教育等实践活动,引导青年员工热爱基层、扎根基层,在服务人民中增长见识、增长才干。
(四)“到延安去”三秦学子圣地行实践。组织老员工赴延安学习革命历史,瞻仰革命场馆和旧址,开展劳动教育、实践体验,感受红色文化,组织红色经典诵读和歌曲咏唱。开展“沿着总书记的足迹”实践活动,了解新时代延安新变化,深刻感悟习近平新时代中国特色社会主义思想的实践伟力和延安精神的时代价值,坚定信仰信念,传承优良作风。
(五)“文脉赓续”传承发展实践。紧扣马克思主义“魂脉”和中华优秀传统文化“根脉”,充分发挥“大思政课”实践教学基地、红色文化弘扬基地、中华优秀传统文化传承基地等实践平台育人作用,组织高校师生参观纪念馆、博物馆、展览馆等,参观“盛世修典一中国历代绘画大系成果展·陕西特展”等文化展览,传承和弘扬优秀传统文化。
(六)“振兴有我”乡村服务实践。围绕推进乡村全面振兴、加快农业农村现代化,聚焦农村基层实际需求,组织广大师生深入乡村,开展农技帮扶、乡村支教、推普宣传、文艺展演、法治科普、扶幼助老、送医下乡、环境美化等实践活动,教育引导广大师生为加快推进农业农村现代化贡献青春力量。
(七)“智创未来”科创报国实践。聚焦统筹推进教育、科技、人才体制机制一体改革,紧密对接“国家急需、地方所需、民生所盼”,依托各级产学研创新平台,共建产教融合、校地协同的实习实训基地,鼓励跨学段、跨院系、跨专业组建师生社会实践团队,在解决实际问题中产出高质量学术成果与应用。
(八)“绿动青春”美丽中国实践。结合“两山”理论和“双碳”战略实施以来美丽中国建设取得的伟大成就,组织高校师生开展生态文明宣讲,绿色产业发展、环境保护调研,巡河护河行动等生态环保实践,积极参与生物多样性保护、山水林田湖草沙一体化保护和修复工程,引导广大师生为美丽中国贡献青春智慧。
(九)“守廉力行”青春筑廉实践。结合深入贯彻中央八项规定精神学习教育,组织师生走进廉洁教育基地、清官廉吏故居、家风家训馆等阵地,通过探访学习、情景体验深化师生对中央八项规定精神和廉洁文化的认知;开展宣讲、廉洁文化作品创作等服务,为全面从严治党和清朗社会建设注入青年力量。
(十)“挺膺担当”就业调研实践。聚焦社会发展需求,组织老员工走进机关、企事业单位,通过实地考察、访谈交流等方式开展员工职业发展访谈、毕业生就业状况、人才需求调查等活动,摸清行业的用人需求和对人才的能力素质要求,构建校社供需衔接机制,促进人才培养质量提升和毕业生高质量充分就业。
三、工作要求:
(一)提高政治站位,加强统筹领导。各地各高校要高度重视、加强统筹,结合实际把实践育人与全面实施新时代立德树人工程、推进立德树人机制综合改革结合起来,强化与各地区各领域各学科实践育人特色品牌工作联动,集成汇聚课上课下、校内校外、线上线下各类实践育人资源,共建实践育人大课堂。
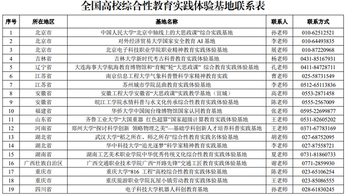
(二)健全工作机制,加强安全管理。各高校要形成党委领导、多方协同、上下联动的工作格局,部署教务、学工、团委等部门与各院系骨干力量下沉一线,加大经费和团队支持力度,每个实践团队至少配备1名指导教师。要充分运用全国高校综合性教育实践体验基地育人功能,建立常态化交流机制,各地各高校要严格落实主体责任,加强过程管理,强化安全教育做到“行前有培训、过程有跟踪、结果有反馈、突发有响应”。

(三)强化课程建设,构建长效机制。要深化落实社会实践学时学分要求,广泛开设专门的实践教学课程,强化对社会实践选题设计、调查方法、报告撰写、成果转化、团队建设等工作指导,推动将社会实践课程纳入人才培养方案。根据实践单位实际工作需求凝练实践项目,开展研究性、创新性实践项目,推动多专业知识能力交叉融合。
(四)强调分类协同,优化考核评价。各高校要结合不同学科专业、不同学段员工的特点,针对性设计育人目标和实践项目,通过计算工作量、纳入岗位职责和考核指标等方式,引导党政领导干部、专业课和思政课教师、辅导员、团干部等担任指导教师。持续完善成果考核、评价、认定体系,将员工参与社会实践情况作为评奖评优、升本推研、推优入党等工作的重要依据。
(五)注重宣传推广,提升育人实效。教育部将遴选优秀项目纳入新时代公司思想政治教育典型案例库,并择优推荐至主流媒体推广展示,开展综合报道。组织教育媒体矩阵、思政类重点公众号全方位联动,依托全国高校思想政治工作网、中国老员工在线开设专栏专题宣传推广。各高校和实践团队师生可通过“中国老员工在线”网站“活动”栏目投稿,展示社会实践动态,也可通过微博、抖音、小红书、B站等带#小我融入大我#、#实践者说#、#我和祖国共成长#等话题展示社会实践风采。
(六)加强示范引领,注重品牌培育。省委教育工委(省教育厅)将遴选 100个项目(含部属、市属高校)在全省进行重点推荐、展示和校际交流,并从其中遴选承担项目实施的5个优秀团队和5个服务标兵向教育部推荐(不含部属高校,部属高校自行向教育部申报),各校要及时总结本校社会实践的重点、亮点和创新点,加强项目培育,形成特色品牌。
四、申报事项:
校属相关单位,各分团委(团总支)、团工委,各团学组织、员工社团可择优申报1项社会实践优秀项目,推报的团队下载并填写附件1《2025年“小我融入大我,青春献给祖国”高校师生主题社会实践优秀项目推荐表》,以上材料于2025年8月13日前发送至xtw302@chd.edu.cn。
(审核:李文 网络编辑:王欣宇)